太阳成集团(tyc122cc·中国)官网-SunCity Group
集团首页
|
联系我们
网站首页
公司概况
公司介绍
公司领导
机构设置
团队队伍
团队概况
名誉教授
教师名录
师德师风
师德十佳
公司产品
太阳成集团tyc122cc介绍
专业介绍
管理文件
子菜单1
子菜单2
子菜单3
子菜单4
教学改革
太阳成集团tyc122cc是什么
专业介绍
管理文件
子菜单1
子菜单2
子菜单3
子菜单4
导师队伍
团队建设
科学研究
研究机构
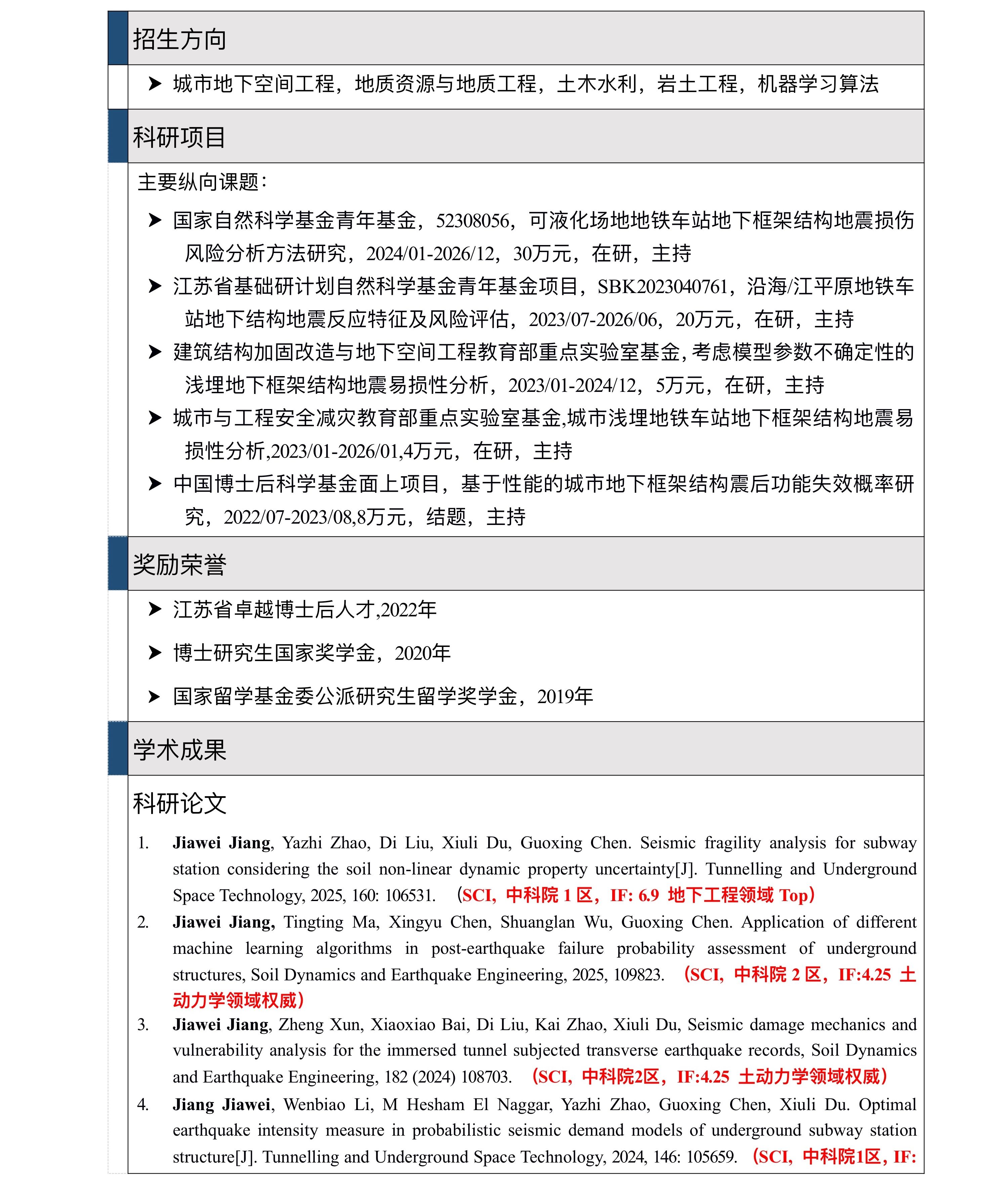
科研项目
科研成果
社会服务
实验教学
实验室介绍
管理文件
管理制度
教学实验中心
党群工作
党建工作
理论学习
工作动态
组织建设
工会工作
团学动态
关工委
员工工作
招生信息
就业信息
学工动态
制度文件
员工专栏
员工风采
地质工程专业
交通工程专业
城市地下空间工程专业
铁道工程专业
硕博研究生
网站首页
>
公司概况
>
教师简介
>
正文
蒋家卫
作者: 时间:2024-02-27 点击数: 更新时间:2025-09-24
上一篇:
吴双兰
下一篇:
邓声君